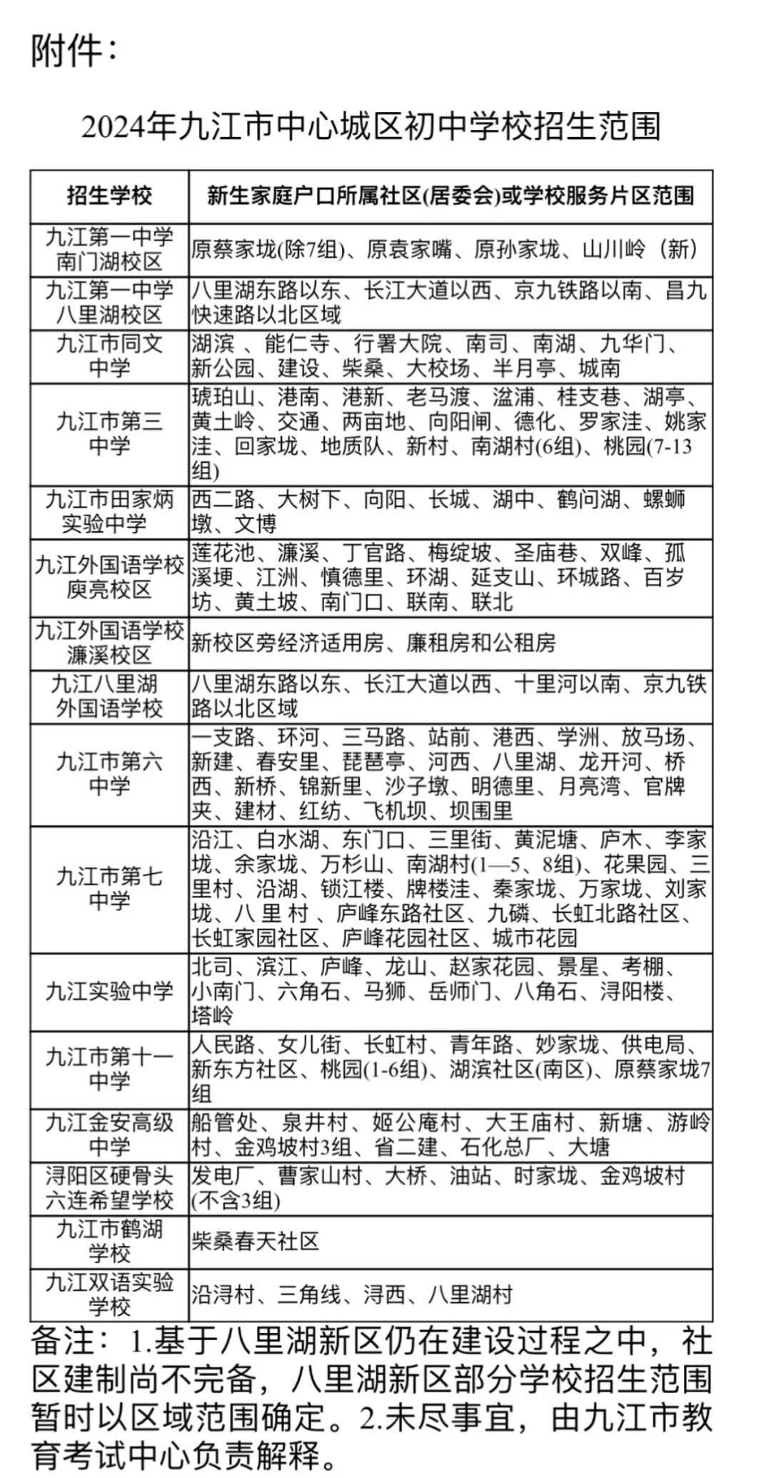
根据《义务教育法》和教育部、省教育厅关于义务教育免试就近入学的要求,结合《江西省义务教育阳光招生专项行动(2024)实施方案》(赣教基字〔2024〕12号)、《九江市2024年中小学招生工作实施意见》(九中招委字〔2024〕1号)精神及我市中心城区小学毕业生生源人数和分布、初中学校分布和办学规模等因素,市教育考试中心依据各初中学校招生计划进行科学统筹谋划,并充分征求相关区级教育行政部门意见,拟定了我市2024年市中心城区(仅指浔阳区、经开区、八里湖新区,下同)各初中学校招生范围(见附件),经报市中招委会研究批准,现就2024年市中心城区初中学校招生范围和录取有关事项通知如下:
1.根据省教育厅等七部门《义务教育入学“高效办成一件事”实施方案》(赣教办字〔2024〕4号)要求,2024年,九江市进一步完善了统一的义务教育招生入学服务平台——“九江市入学一件事”,通过赣服通“高效办成一件事”专区“九江市入学一件事”进行义务教育入学信息采集及学位安排。
2.市中心城区的本地户籍小学毕业生统一由市教育考试中心建立电子档案并按本通知确定的招生范围进行录取。
3.根据教育部及省教育厅要求,义务教育阶段学校招生片区划定后应保持相对稳定。对学位供给紧张的区域要提前发布学位预警提示,引导适龄入学儿童合理分流。7月16日,九江市教育局召开“依法依规招生、公平公正入学”新闻发布会,对学位供给紧张的区域发布了学位预警提示。8月21日,九江市教育局通过九江教育网再次发布“2024年九江市中心城区初中学校学位预警提示”。
4.非市中心城区小学毕业生,如随父母任一方户籍在中心城区的可由市教育考试中心统筹安排入学。凡个人户籍“空挂”或“搭户”在浔阳区、经开区、八里湖新区的小学毕业生,原则上按家庭实际居住地相对就近统筹安排入学。
5.市中心城区的非本地户籍小学毕业生,原则上回户籍所在地入学,确有特殊原因难以回户籍所在地入学的学生,市教育考试中心将根据市直初中学校的办学容量,统筹安排到相关学校就读。
6.凡各社区内新建楼盘且已交付入住的生源,依据学校办学容量,按照相对就近原则进行统筹安排入学。
7.庐山下迁居民子女小学升初中的入学安排按照《九江市人民政府市长办公会议纪要(6)》(2012年11月1日)精神和《九江市教育局关于安排庐山管理局下迁居民子女入学的实施意见》(市教发〔2012〕127号)、《九江市2024年中小学招生工作实施意见》(九中招委字〔2024〕1号)规定执行。
8.随迁子女按照“两为主、两纳入、以居住证为主要依据”原则,根据相关政策规定,由市教育考试中心统筹安排入学。
9.民办初中学校招生工作必须根据《民办教育促进法》等相关规定,全面实行公民同招政策,严格按计划招生,在市中招委统一指导和组织下进行招生。
10.各义务教育阶段学校应严格依据“九江市入学一件事”阳光招生系统审核通过的新生录取名单并组织好新生报名,按照规定的班额实行随机均衡编班。学校不得分设重点班和非重点班,严禁义务教育阶段学校设立或变相设立任何名义的重点班、快慢班,严禁学校以特长班、实验班等名义举办重点班。
11.各义务教育阶段学校要严肃招生纪律,规范招生行为。学校不得举行或者变相举行与入学挂钩的各种考试,不得将各种学科竞赛和考级证书等作为入学和编班的依据,不得为违规跨区域招收的学生和违规转学学生办理学籍转接。未注册初中学籍的学生,不得参加初中学业水平考试。凡无正式学籍的初中生(正常转学、休学除外),参加高中阶段学校招生时不享受均衡招生政策并不得报考重点高中。同时,对违规私收学生的学校,依据省、市中小学招生入学有关规定进行处罚,并追究学校主要负责人及相关责任人责任。

【打印本页】【关闭窗口】