九教案字(2025)17号九江市教育局关于市政协十六届五次会议 第250052号提案答复的函
发布时间:2025-08-25 14:15 来源:本网字体: [大 中 小]
- 信息类别:
- 文件编号:
- 公开方式: 主动公开
- 生成日期: 2025-08-25
- 公开时限: 常年公开
- 公开范围: 面向全社会
- 信息索取号: 000014349/2025-00724
- 责任部门:
九教案字(2025)17号
分类:(A1)
公开情况:(公开)
九江市教育局关于市政协十六届五次会议 第250052号提案答复的函
九江市政协教科卫体委员会:
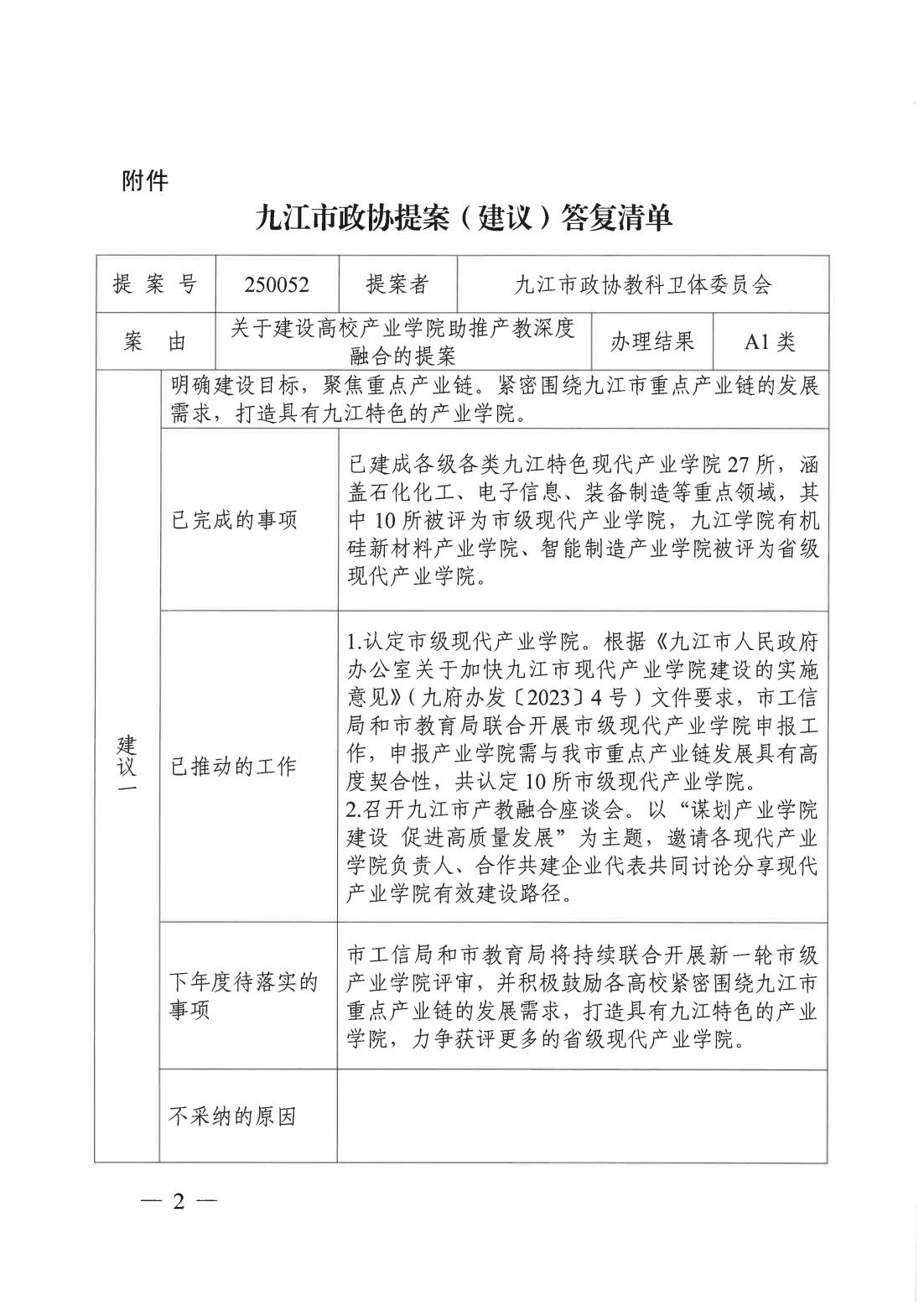
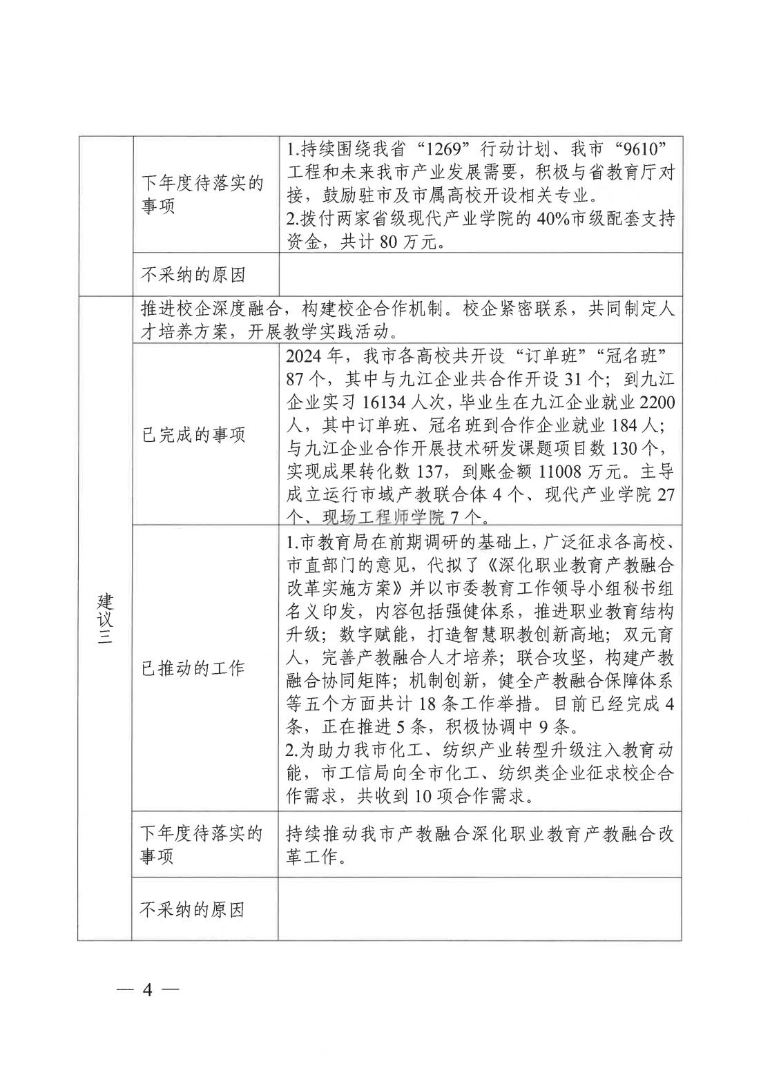
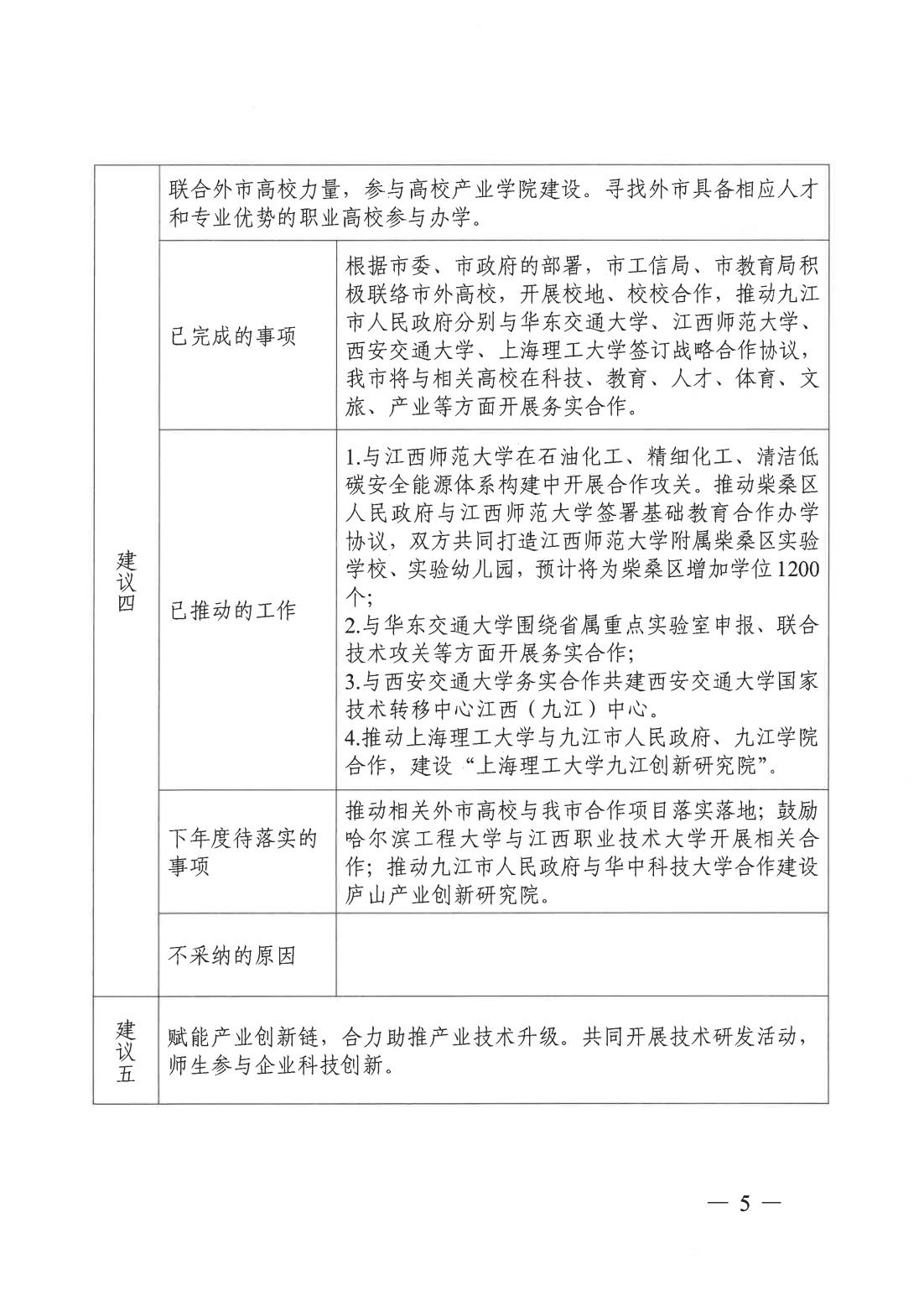
关于建设高校产业学院助推产教深度融合的提案收悉。市教育局高度重视您的提案,认真与您进行沟通协商,经市教育局2025年第20次党委会研究,就该提案办理情况形成答复清单(见附件)。
十分感谢您提出的真知灼见。也希望您一如既往地关心和支持产教融合工作!
附件:九江市政协提案(建议)答复清单
九江市教育局
2025年8月25日
签发领导:何明
联系人及电话:周婷婷 8222119
抄送:市政协提案委,市政府办公室议案科。




