九教案字(2025)10号九江市教育局关于市政协十六届五次会议 第250251号提案答复的函
发布时间:2025-08-25 14:15 来源:本网字体: [大 中 小]
- 信息类别:
- 文件编号:
- 公开方式: 主动公开
- 生成日期: 2025-08-25
- 公开时限: 常年公开
- 公开范围: 面向全社会
- 信息索取号: 000014349/2025-00717
- 责任部门:
九教案字(2025)10号
分类:(A1)
公开情况:(公开)
九江市教育局关于市政协十六届五次会议 第250251号提案答复的函
熊四华、代林海代表:
您们提出的《关于进一步加强我市中小学青少年心理健康建 设的提案》收悉,经认真研究,现答复如下。
近年来,市教育局坚持以习近平新时代中国特色社会主义思想为指导,全面贯彻习近平总书记关于学生心理健康工作的系列重要指示批示,通过强化一系列工作举措,不断提升我市青少年心理健康水平。
一、聚焦顶层设计,提升工作实效
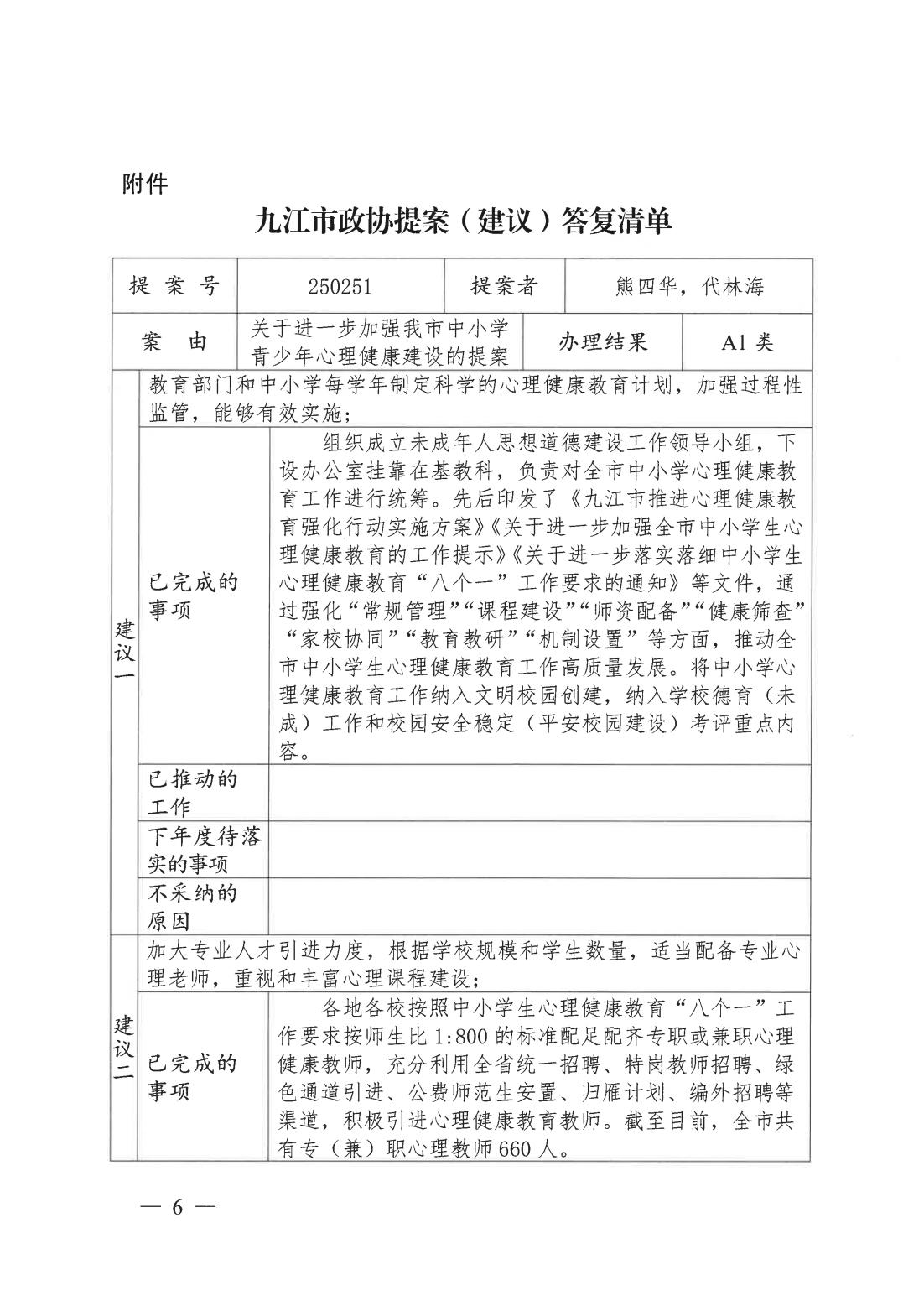
一是加强统筹规划。近年来,我们坚持将中小学心理健康教 育作为全市教育工作的一个重点,建立健全了中小学生心理健康 教育工作机制。组织成立未成年人思想道德建设工作领导小组, 下设办公室挂靠在基教科,负责对全市中小学心理健康教育工作 进行统筹。二是强化顶层设计。每年组织召开全市中小学心理健 康教育工作会,对全市中小学心理健康教育工作进行统筹部署。先后印发了《九江市推进心理健康教育强化行动实施方案》《关于 进一步加强全市中小学生心理健康教育的工作提示》《关于进一步落实落细中小学生心理健康教育“八个一”工作要求的通知》等 文件,通过强化“常规管理”“课程建设”“师资配备”“健康筛查”“家校协同”“教育教研”“机制设置”等方面,推动全市中小学生心理健康教育工作高质量发展。三是压实工作责任。充分发挥教育督导作用,指导各地各校切实加强心理健康教育工作,建立健全规章制度。将中小学心理健康教育工作纳入文明校园创建,纳入学校德育(未成)工作和校园安全稳定(平安校园建设)考评重点内容。
二、聚焦队伍建设,构建科学体系
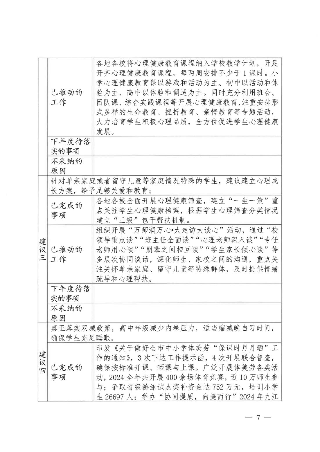
指导各地各校按照中小学生心理健康教育“八个一”工作要 求按师生比1:800的标准配足配齐专职或兼职心理健康教师,充 分利用全省统一招聘、特岗教师招聘、绿色通道引进、公费师范 生安置、归雁计划、编外招聘等渠道,积极引进心理健康教育教 师。截至目前,全市共有专(兼)职心理教师660人。指导各地 各校将心理健康教育课程纳入学校教学计划,开足开齐心理健康教育课程,每两周安排不少于1课时。小学心理健康教育课以游 戏和活动为主、初中以活动和体验为主、高中以体验和调适为主。同时充分利用班会、团队课、综合实践课程等开展心理健康教育, 注重安排形式多样的生命教育、挫折教育、亲情教育等专题活动,大力培育学生积极心理品质,全方位促进学生心理健康发展。市教育科学研究所、市张放心理健康名师工作室组建“名师巡回指 导团”,通过送教下乡行动,将优质的心理健康教育资源带到乡镇 学校,缩小城乡心理健康教育差距。教师工作坊围绕心理健康教 育的课程设计、教学方法等方面进行培训,提高乡镇教师的心理 健康教育水平;校本教研指导深入乡镇学校,与学校教师共同开 展心理健康教育课题研究,探索适合乡镇学校的心理健康教育模式和方法。
三、关注重点人群,构建防护体系
一是完善筛查机制。指导各地各校全面开展心理健康筛查,建立“一生一策”重点关注学生心理健康档案,根据学生心理筛 查分类情况建立“三级”包干帮扶机制(一级心理健康问题学生 由校级领导、班主任、心理健康老师进行“三包一”帮扶,二级 心理健康问题学生由班主任、心理健康老师进行“二包一”帮扶, 三级心理健康问题学生由班主任或骨干老师进行“一对一”帮扶)。 二是加强家校共育。2024年11月13日,市教育局揭牌成立了“九 江市家庭教育指导中心”,全面推动我市教育系统市、县、校三级 家庭教育指导中心达到全覆盖。充分发挥市、县、校三级家庭教 育指导中心作用,指导各地各中小学校通过举办周末家庭教育讲 堂等方式,引导家长树立正确的家庭教育观念,掌握科学的家庭 教育方法,共同营造良好的教育氛围。2024年,九江市各中小学 校开展家庭教育课堂1428场,164500余名家长参加了授课。组织 开展“万师润万心 · 大走访大谈心”活动,通过“校领导重点谈” “班主任全面谈”“心理老师深入谈”“专任老师用心谈”“朋辈之 间相互谈”“学生家长倾心谈”等多层次协同谈话,深化师生、家 校之间的沟通,重点关注关怀单亲家庭、留守儿童等特殊群体,及时提供情绪疏导和心理帮扶。三是加强科普宣传。各地各校依 托“心理健康宣传月”“5.25”心理健康日、中高考前后等时间节 点,广泛开展心理健康科普宣传教育。针对不同学段的学生,开 展生命教育、挫折教育、亲情教育等专题活动,培养学生积极向 上的心理品质。充分利用“九江教育发布”微信公众号、校园广播、校园网站、学校公众号等媒介途径积极传播心理健康知识, 提升广大师生和家长心理健康知识水平和素养,积极营造关心关爱青少年心理健康的良好社会氛围。
四、坚持“五育并举”,有效落实“双减”
将心理健康教育工作融入“五育”,高质量实施以德育心、以 智慧心、以体强心、以美韧心、以劳健心的各项育人的活动。严格落实“双减”政策要求,召开全市中小学“保课时月月晒”工作调度会,印发《关于做好全市中小学体美劳“保课时月月晒”工作的通知》,3次下达工作提示函,4次开展联合督查,确保按标准开课、晒课与上课。积极推行“1+N” 课后服务模式,严格落 实“每天开展特色兴趣类社团类活动的时间占比不得低于课后服务总时长的50%”等要求,用高质量、特色化课后服务课程,满足 学生多样化需求。广泛开展体美劳各类活动,2024全年共开展400 余场体育竞赛,近10万师生参与;争取省级游泳试点奖补资金达 752万元,培训小学生26697人;举办“协同提质,向美而行”2024 年九江市“高雅艺术进校园”活动,举办了6场交响音乐会,4500 余名师生参与活动;开展九江市中小幼劳动教育宣传展示月活动, 各地各校制作的劳动教育宣传片在九江教育频道上进行宣传展播,其中县(市、区)劳动教育宣传片11部、市直学校劳动教育 宣传片14部。通过各类活动,把五育紧密结合、相互作用,全面培养学生的各种能力和素养,助力提高学生心理健康水平。
五、推进“五项管理”,规范办学行为
为全面促进我市中小学生身心健康发展,市教育局先后下发 了《关于深入加强全市中小学生睡眠管理工作的通知》《关于进一 步落实落细中小学生“五项管理”工作要求的通知》等文件,对 中小学生作业、睡眠、手机、读物、体质管理提出明确要求。指 导学校加强作业管理,把握作业育人功能,严控书面作业总量, 提高作业设计质量。明确睡眠时间要求,根据不同年龄段学生身心发展特点,小学生每天睡眠时间达到10小时,初中生达到9小 时,高中生达到8小时。加强晚自习管理,中学可根据实际情况 确定是否提供晚自习服务。对于提供晚自习服务的学校,不得要 求走读学生统一参加,晚自习不得组织集体教学活动,不得安排 考试、测试。明确晚自习结束时间,初中不晚于21:00,高一高 二不晚于21:30,高三不晚于22:00。通过强化“五项管理”,进 一步规范学校教育教学管理,全面提高教育教学质量,减轻学生 内卷压力,促进学生身心健康发展。
您们在建议中提出的建议具有很强的针对性和指导性,对于我们进一步做好全市中小学心理健康教育工作具有重要指导意义。下一步,我们将聚焦心理健康教育工作中的不足,积极争取 相关职能部门的支持与配合,充分发挥教育、卫健、妇联、团委、公安、社区等部门合力,加快建成家校社协同育人新格局。
再次感谢您们对教育事业的关心、理解、支持和帮助。感谢 您们的合理建议。
附件:九江市政协提案(建议)答复清单
九江市教育局
2025年8月25日
签发领导:何明
联系人及电话:周婷婷 8222119
抄送: 市政协提案委,市政府办公室议案科。


