九教案字(2025)6号九江市教育局关于市政协十六届五次会议 第250170号提案答复的函
发布时间:2025-08-25 14:15 来源:本网字体: [大 中 小]
- 信息类别:
- 文件编号:
- 公开方式: 主动公开
- 生成日期: 2025-08-25
- 公开时限: 常年公开
- 公开范围: 面向全社会
- 信息索取号: 000014349/2025-00713
- 责任部门:
九教案字(2025)6号
分类:(A1)
公开情况:(公开)
九江市教育局关于市政协十六届五次会议 第250170号提案答复的函
高荃代表:
您提出的《关于全力护航青少年心理健康的提案》收悉,经认真研究,现答复如下。
近年来,市教育局坚持以习近平新时代中国特色社会主义思想为指导,全面贯彻习近平总书记关于学生心理健康工作的系列 重要指示批示,通过强化一系列工作举措,不断提升我市青少年 心理健康水平。
一、强化教育管理,护航健康成长
近年来,我们坚持将中小学心理健康教育作为全市教育工作 的一个重点,不断完善新样态素质教育工作体系,创新思维,强 化举措,补短板、强弱项,抓实课程保障、丰富活动内涵、强化协同融合,努力促进学生身心健康全面发展。
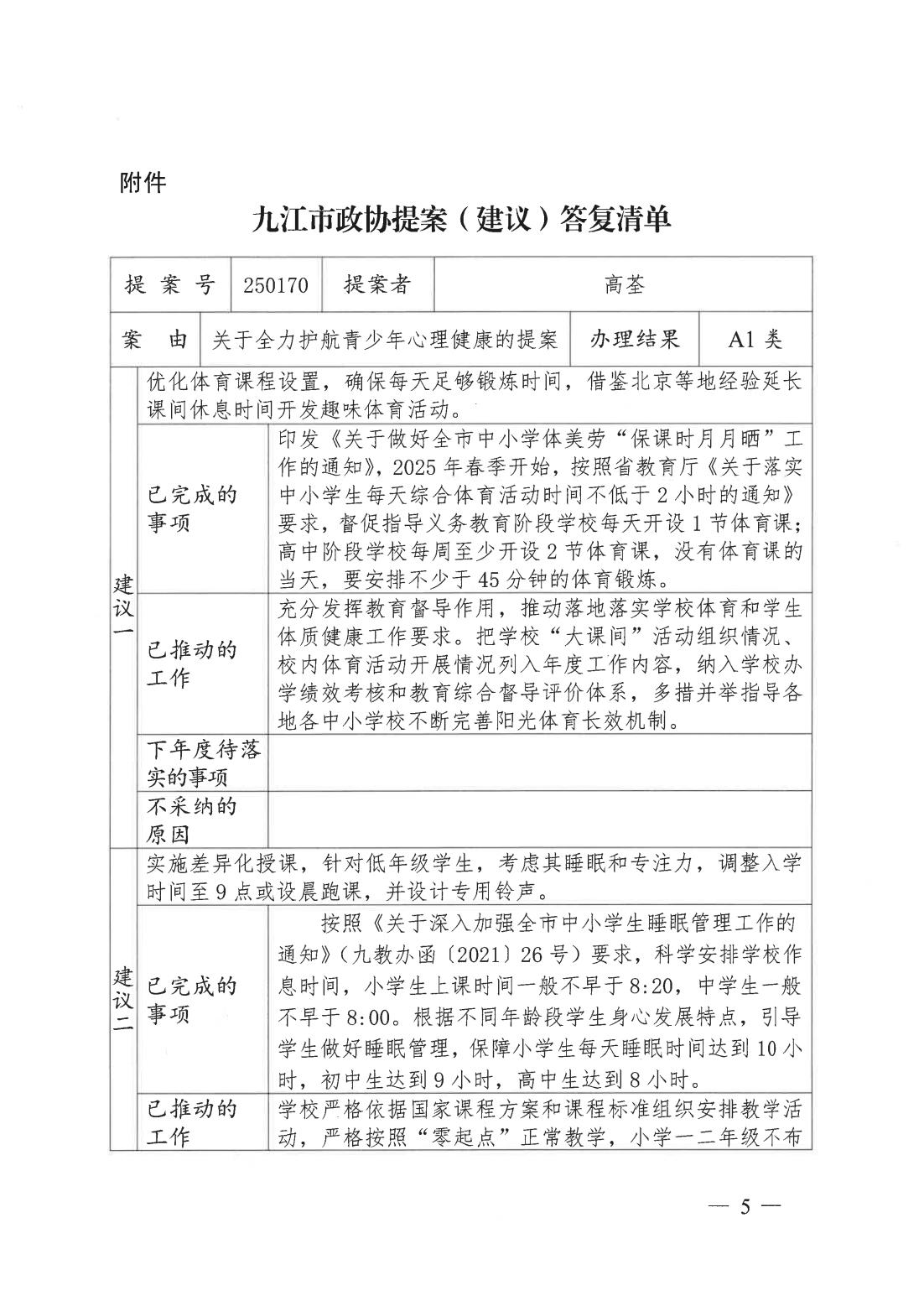
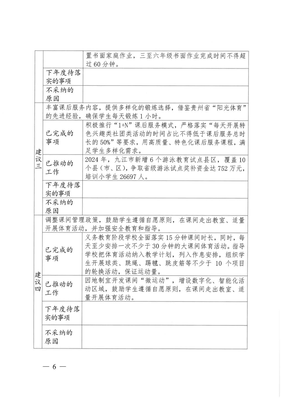
一是开齐开足体育课程。召开全市中小学“保课时月月晒” 工作调度会,印发《关于做好全市中小学体美劳“保课时月月晒” 工作的通知》,3次下达工作提示函,4次开展联合督查,确保按 标准开课、晒课与上课,推进体育教学改革,做好体质健康监测,完善体质管理体系。建立“晒课表”长效机制,加强体育课与大课 间、课外活动、课后服务之间的有效衔接,让运动贯穿学生全天 的教育教学活动,助力体教融合走深走实。2025年春季开始,按 照省教育厅《关于落实中小学生每天综合体育活动时间不低于2 小时的通知》要求,督促指导义务教育阶段学校每天开设1节体 育课;高中阶段学校每周至少开设2节体育课,没有体育课的当 天,要安排不少于45分钟的体育锻炼。义务教育阶段学校全面落 实15分钟课间时长,同时,每天至少安排一次不少于30分钟的 大课间体育活动。指导学校把体育活动纳入教学计划,列入作息 安排,组织学生开展球类、跳绳、踢毽、跳皮筋等不少于10个 项目的轮换活动,保证运动量。
二是推进“五项管理”。强化学校教育主阵地作用,全面落实 中小学生作业、睡眠、手机、读物、体质健康监测等“五项管理” 工作,促进学生身心健康成长。按照《关于深入加强全市中小学 生睡眠管理工作的通知》(九教办函〔2021〕26号)要求,科学安 排学校作息时间,小学生上课时间一般不早于8:20,中学生一般 不早于8:00。根据不同年龄段学生身心发展特点,引导学生做好 睡眠管理,保障小学生每天睡眠时间达到10小时,初中生达到9 小时,高中生达到8小时。学校严格依据国家课程方案和课程标 准组织安排教学活动,严格按照“零起点”正常教学,小学一二 年级不布置书面家庭作业,三至六年级书面作业完成时间不得超 过60分钟。
三是压实工作责任。充分发挥教育督导作用,推动落地落实 学校体育和学生体质健康工作要求。把学校“大课间”活动组织 情况、校内体育活动开展情况列入年度工作内容,纳入学校办学 绩效考核和教育综合督导评价体系,多措并举指导各地各中小学校不断完善阳光体育长效机制。
二、落实“双减”政策,丰富课后服务
从2018年春季起,将推行小学生课后服务改革试点作为全市 教育系统年度工作重点来抓,率先在全省制定出台了《关于推行 小学生课后服务改革试点工作的指导意见》,推行“5+2”服务模 式(即学校每周5天都要开展课后服务,每天至少开展2个小时)。 2020年按照省教育厅等四部门下发的《关于做好全省中小学生课 后服务工作的指导意见》文件要求,在全市义务教育阶段学校推 广了课后服务工作。2021年秋季开学起全市义务教育学校课后服 务全面实现了“两个全覆盖”,即城区义务教育学校和农村乡镇中 心校做到全覆盖、有需求的学生实现全覆盖。积极推行“1+N”课 后服务模式,严格落实“每天开展特色兴趣类社团类活动的时间 占比不得低于课后服务总时长的50%”等要求,用高质量、特色化 课后服务课程,满足学生多样化需求。指导各学校充分利用的场 地、师资和课程等资源,开发适合学生需要的体育课程和球类、田径类、水上类等特色课程。因地制宜开发课间“微运动”,增 设数字化、智能化活动区域,鼓励学生遵循自愿原则,在课间走 出教室、适量开展体育活动。2024年,九江市新增6个游泳教育 试点县区,覆盖10个县(市、区),争取省级游泳试点奖补资金 达752 万元,培训小学生26697人。
三、推进课程建设,深化体教融合
指导各中小学校充分发挥学科课程教材的育人作用,在课程中融入心理健康教育的内容,培养学生坚强的意志品质,引导学 生学会调控情绪的方法。全面推动体育教育纵深发展,不断增强 学生综合素质,让广大学生在“双减”中实现“双增”,即增技能 又增体能。结合“一县一品”的打造,加强体育传统学校建设,帮助各地各校探索出更高品高质的体育运动项目,打造以瑞昌(羽 毛球)、武宁(网球)、湖口(游泳)、田家炳中学(足球)、金安 中学(篮球)、同文中学(排球)为榜样的体教融合发展的典范。 广泛开展体育赛事活动,举办“请党放心强国有我”万名师生同 跳一支舞、中小学生田径运动会、青少年校园足球和篮球联赛总 决赛、“庐山杯”大学生足球赛等活动,2024年共开展400余场竞 赛,近10万师生参与。
您在建议中提出的建议具有很强的针对性和指导性,对于 我们进一步做好全市中小学心理健康教育工作具有重要指导意 义。下一步,我们将聚焦心理健康教育工作中的不足,积极争取 相关职能部门的支持与配合,充分发挥教育、体育、卫健、团委、 社区等部门合力,形成全社会共同促进青少年身心健康发展的良 好氛围;进一步抓实抓细体育促进青少年身心健康工作,保障校 内体育设施和场地,推进运动场地标准化及室内场馆建设,加大 对青少年体育的投入。
再次感谢您对教育事业的关心、理解、支持和帮助。感谢您的合理建议。
附件:九江市政协提案(建议)答复清单
九江市教育局
2025年8月25日
签发领导:何 明
联系人及电话:周婷婷 8222119
抄送:市政协提案委,市政府办公室议案科。


