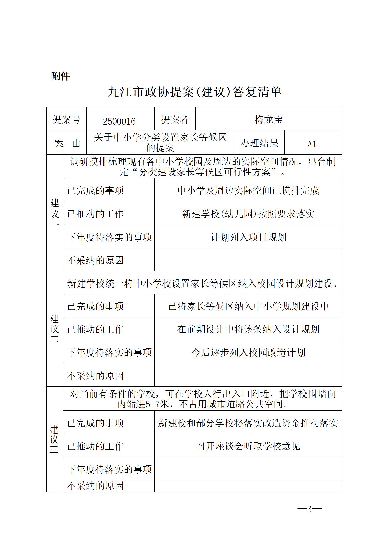
九教案字(2025)2号 九江市教育局关于市政协十六届五次会议 第250016号提案答复的函
发布时间:2025-08-25 15:40 来源:本网字体: [大 中 小]
- 信息类别:
- 文件编号:
- 公开方式: 主动公开
- 生成日期: 2025-08-25
- 公开时限: 常年公开
- 公开范围: 面向全社会
- 信息索取号: 000014349/2025-00677
- 责任部门:
九教案字(2025)2号
分类:(A1)
公开情况:(公开)
九江市教育局关于市政协十六届五次会议 第250016号提案答复的函
梅龙宝委员:
关于《关于中小学校分类设置家长等候区的提案》收悉。市 教育局高度重视您的提案,认真与您进行沟通协商,经相关会议 研究,就该提案办理情况形成答复意见。
首先非常感谢你对教育的关心、关注,你的提案很有针对性, 从市发改委获悉,九江正在积极推动儿童友好城市建设,你的提 案我们将和发改委、自然资源局、财政局密切协商沟通。从今年 下半年开始,新建中小学将在前期设计中设置家长等候区。等候 区主要设置在学校人行出入口附近,把学校围墙向内部推进5到7 米,不占用城市公共空间,并增设了部分座椅和遮雨棚。前期在 规划设计时就将其纳入。同时让具备改造条件的学校逐步落实, 对于老城区不具备改造条件的,要实事求是的原则,尽量扩充有 效空间,新建地下停车场等方式,租赁等方式来逐步解决。
近些年,我市部分中小学校上学放学时段,因大量家长聚集, 人车混杂,导致校门口拥堵不堪,不仅阻碍交通,还增加了安全 隐患因此,设置家长等候区不仅可分散等候人流,降低交通拥堵混乱,还可以保障学生出行安全,为家长提供舒适的等候环境。 一 直以来,市教育局和市自然资源局秉持高度责任感,积极主动推进 教育建设工作,严格遵循国家相关政策、规范等要求,全力落实我 市教育基础设施建设任务,主要从以下几个方面开展相关工作。
市自然资源局在建设项目规划审批工作中,对新建学校已明 确要求将家长等候区纳入校园规划设计审查内容。在新建学校的 设计方案中,积极与教育部门、学校、设计单位紧密对接,要求 设计单位充分考虑家长等候区的空间需求,结合学校出入口、周 边交通流量等因素,预留足够的场地用于设置等候区,确保等候 区的设计符合校园整体布局和功能需求。
对于不符合要求的规划方案,要求设计单位进行修改完善。 对于既有学校,市教育局和市自然资源局也积极“支持利用周边 空地、街角广场或建筑退让空间开辟家长等候区”这一建议。积 极落实相关工作,为中小学校家长等候区的设置做好用地保障和 资金保障。对于利用现有空间开辟家长等候区的项目,市教育局 将和市自然资源局一道简化审批流程,加快项目推进速度。
再次感谢你对教育的关心关注!
附件:九江市政协提案(建议)答复清单
九江市教育局
2025年8月25日
签发领导:何明
联系人及电话:周婷婷 8222119
抄送:市政协提案委,市政府办公室议案科。

