八里湖新区2024年小学学区划分
发布日期:2024-07-12
信息来源:
【字体:

八里湖新区2024年中小学招生工作实施意见

为全面贯彻党的教育方针,落实立德树人根本任务,发展素质教育,促进教育公平,根据《中华人民共和国义务教育法》《江西省义务教育条例》《江西省义务教育阳光招生专项行动(2024)实施方案》(赣教基字〔2024〕12号)《九江市2024年中小学招生工作实施意见》(九中招委字〔2024〕1号)精神,结合我区实际,现就我区2024年中小学招生工作制定如下实施意见。
一、工作目标
紧紧围绕“办好人民满意的教育”和打造“公平、优质、全面、融合”新样态九江教育工作目标,进一步规范公办义务教育学校招生入学秩序,健全公平入学长效机制,营造良好的教育生态,努力让每个适龄儿童、少年都能享有公平而有质量的义务教育,不断促进义务教育优质均衡发展。
二、基本原则
(一)免试就近入学原则。综合考虑本行政区域内适龄儿童少年的数量和分布状况、学校布局、办学规模、交通安全等因素,按照相对就近入学原则,合理划定辖区内每一所公办义务教育学校招生范围,确保具有本地户籍的适龄儿童少年、随迁子女免试进入相应学校接受义务教育。公办义务教育学校要严格落实划片招生,确保学区范围内适龄儿童、少年免试就近入学接受并完成义务教育。
(二)公开、公平、公正原则。各公办义务教育学校应向社会、学生和家长加强义务教育学校招生入学政策的宣传和解读,建立完善义务教育免试就近入学工作公示制度、咨询制度、信息公开制度、来信来访接待制度、社会监督制度等。严格执行新生入学年龄要求,实行阳光招生、随机均衡编班,确保教育公平。
(三)容量限额管理原则。严格遵守班级容量限额管理和义务教育学校校额限制管理原则,小学和初中起始年级落实标准班额要求,小学每班不超过45人、初中每班不超过50人。义务教育学校要坚决做到“三个一律”,即:学校一律不得有超大班额、起始年级一律不得新增大班额、存在超标准班额的班级一律不得转入学生。
三、入学工作
根据省教育厅等七部门《义务教育入学“高效办成一件事”实施方案》(赣教办字〔2024〕4号)要求,2024年起,九江市将进一步完善统一的义务教育招生入学服务平台——“九江义务教育智慧入学数字平台”(以下简称“入学平台”),我区义务教育招生入学通过赣服通“高效办成一件事”专区“入学平台”进行信息采集及学位安排。
(一)小学一年级招生
1.报名基本条件。凡2018年8月31日前(含8月31日)出生,年满6周岁的儿童,必须由家长或其他法定监护人依法送其入学。有本地户籍的适龄儿童、少年,或随迁子女,由其父母或其他法定监护人在赣服通“高效办成一件事”专区进行报名登记。听障、智障及需智力开发的适龄儿童,自行申请到特殊教育学校入学;自闭症及发育迟缓儿童不受年龄限制,可到九江市特殊教育学校抢救性康复中心就读;肢残及其他适龄残疾儿童,可随班就读。适龄儿童、少年因身体状况需要延缓入学的,其父母或者其他法定监护人应当持医疗机构出具的检查证明,向学校提出申请,学校审查同意后,报街道办事处审核,再报区文化旅游和教育体育局批准。延缓入学的情形消除后,应当按照规定接受并完成义务教育。
2.不足龄学生一律不予办理全国电子学籍,各校一年级新生入学时应对其是否曾经入学要在全国电子学籍系统中进行核查,杜绝留级和重复就读行为。
3.一个家庭有两个或两个以上小孩都符合新区区属学校就学条件的,若一孩已在区属学校就读,在学校有空余学位的情况下,区文化旅游和教育体育局可根据学生家长书面申请意愿,优先安排二孩或三孩到区属同一所小学一年级就读。
(二)初中一年级招生
由九江市中等学校招生委员会根据《九江市2024年中小学招生工作实施意见》统一安排部署。
(三)转学工作安排
1.根据《江西省中小学生学籍管理办法(修订)》第三章第十四条规定,义务教育阶段市辖区的城区(含县城)学校或入学实行多校划片的学校,同一区域内不得转学。区外中途因户籍迁移等原因确需转学至新区就读小学或初中的,由其父母或其他法定监护人在赣服通“高效办成一件事”专区进行报名登记。
2.学校办理学生转学,须符合省市中小学消除大班额专项规划要求和区文化旅游和教育体育局有关工作规定、流程,不得进行面试、评测等。
(四)招生计划
小学招生计划,按照均衡教育发展要求,确保每一位适龄儿童都能按时入学,确保基础教育的健康发展。结合各校设计教学规模,2024年度区内学校一年级计划招生49个教学班。其中九江小学20个、九江八里湖双峰小学4个;八里湖新区第一小学5个、第二小学7个、第三小学6个、兴城学校5个、赛城湖学校2个。
(五)录取办法
1.根据《九江市公办义务教育学校招生入学顺位排序办法(试行)》(九教考字〔2024〕15号),凡是Ⅰ类(有房有户类)学生,原则上均在本学区内学校录取。
2.2-10类根据学校学位情况顺位录取,同等情况下,落户时间早者优先录取。若学区内学位趋于饱和,则按顺位统筹安排入学。
3.转学原则上按学位情况顺位录取,同一类别情况下,落户时间早者优先录取;若学区内学校学位已饱和,则根据距离远近顺位统筹。
(六)具体工作日程安排
1.2024年7月中旬,制定《八里湖新区2024年中小学招生工作实施意见》并在新区官方网站予以公布。
2.2024年7月1-19日,进行“幼升小”第一次信息采集。
3.2024年8月1-10日,进行“幼升小”第二次信息采集。
4.2024年7月20日-8月5日,进行“转学生”信息采集。
四、入学要求
1.根据《江西省教育厅关于进一步做好义务教育免试就近入学工作的实施意见》和义务教育入学“高效办成一件事”有关要求,有本地户籍的适龄儿童、少年,或随迁子女,由其父母或其他法定监护人在赣服通“高效办成一件事”专区进行报名登记。
2.合法常住固定住所证件须为房产证或不动产权证,且权证性质及用途为住宅,认定截止时间为2024年6月30日。购房合同需要通过当地房屋产权交易管理部门进行网上签约、备案登记且产权性质及用途为住宅(学位供给紧张的学区交房截止时间为2024年6月30日)。非住宅房如商业用房、工业用房、办公用房、阁楼、地下室、车库等,均不能作为义务教育阶段学校入学的依据。多人持有的房权份额,其法定监护人和学生本人房屋产权份额须高于51%(含51%)。居住证、房屋租赁备案(需要通过当地房屋交易管理部门进行登记备案)按相关规定办理。未及时办理居住证的入学对象,将由区文化旅游和教育体育局根据学校办学容量情况统筹安排入学。
3.2024年小学新生入学,一套八里湖新区的房产在4年之内只作为一个家庭适龄儿童少年在公办小学入学的依据(计算时间以适龄儿童少年入学当年6月30日为限,下同)。一套中心城区房产仍实行在3年之内只作为一个家庭适龄少年在公办初中入学的依据。学习阶段内另一个家庭再次以该套房产作为公办义务教育入学依据的适龄儿童、少年,由当地教育招生部门依据其实际居住地相对就近统筹安排义务教育学位。
五、有关规定
1.军人子女等特殊群体入学。对符合条件的现役军人子女、消防救援人员子女、公安英烈和因公牺牲伤残公安民警子女等教育优待对象,根据我市有关教育优待政策具体规定执行。
2.高层次人才子女、重点招商引资企业高级管理人员子女入学。按照八里湖新区相关政策规定执行。
3.随迁子女入学。坚持“两为主、两纳入、以居住证为主要依据”原则,全面落实随迁子女入学政策,依据九江市教育局《关于落实〈九江市人民政府办公厅关于进一步深化户籍制度改革的实施意见〉建立健全教育保障机制实施细则的通知》(九教发〔2015〕110号)等相关规定办理。(两为主:以流入地政府为主、以公办学校为主;两纳入:将随迁子女义务教育纳入城镇发展规划、纳入财政保障范围)
4.房屋征收人员子女入学。根据《九江市人民政府关于印发九江市中心城区规划区内集体土地上房屋征收与补偿安置实施办法的通知》(九府发〔2016〕13号)第三十九条规定:“被征收人迁出原地后的义务教育入学,征收之时可选择继续在原户籍所在地按原招生办法入学,或者在迁入户籍所在地教育行政部门的学校入学”。
六、工作要求
(一)推进“阳光招生”。积极做好宣传引导,不断完善教育招生信息公开制度,多形式、多渠道做好政策宣传和解读服务工作,建立健全信息发布机制、公布举报电话,畅通举报申诉受理渠道,做到招生政策公开、招生资格公开、招生计划公开、考生资格公开、录取程序公开、录取结果公开等“六个公开”,主动接受考生、学校和社会的监督。要密切关注招生有关舆情,认真做好风险评估,坚持正确的舆论导向,积极回应社会热点和关切,引导广大家长树立科学教育观念。
(二)落实“九个严禁”。严禁以任何形式提前组织招生、无计划或超计划组织招生、违规跨区域招生;严禁学校间混合招生、招生后违规办理转学;严禁公办学校参与举办的民办学校以公办学校名义招揽生源;严禁自行组织或与社会培训机构联合组织以选拔生源为目的的各类考试,或采用社会培训机构组织的考试结果作为招生依据;严禁以高额物质奖励、免收学费、虚假宣传、口头承诺或签订录取承诺书等不正当手段争抢生源;严禁招收已被中等职业学校录取的学生;严禁招收借读生、人籍分离、空挂学籍;严禁收取择校费、与招生入学挂钩的赞助费以及跨学期收取学费;严禁公布、宣传、炒作“中考状元”和升学率。
(三)严肃执纪问责。中小学招生入学工作事关教育公平大计,事关社会稳定大局,事关人民群众切身利益,要切实加强管理监督,严肃招生纪律。各学校和招生工作人员要严格执行招生政策,自觉遵守招生纪律,守牢廉洁自律底线,坚决抵制不正之风。区文化旅游和教育体育局将适时开展逐校排查,及时纠正和严肃查处各种违规违纪招生行为。区教育督导委员会将把招生入学工作纳入责任督学日常督导范围,适时对招生入学政策落实情况开展督导。对招生工作把关不严、监管不力、违规建立学籍的学校和工作人员,依规依纪追究有关单位及当事人、责任人的责任。要完善违纪举报和申诉受理机制,加强对招生录取等各个环节的监督检查,严肃查处违规违纪行为。
本意见由区文化旅游和教育体育局负责解释。未尽事宜,按省、市、区有关文件规定办理。

附件: 
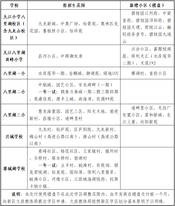
八里湖新区2024年小学学区划分情况一览表


扫一扫在手机打开当前页

【打印本页】【关闭窗口】